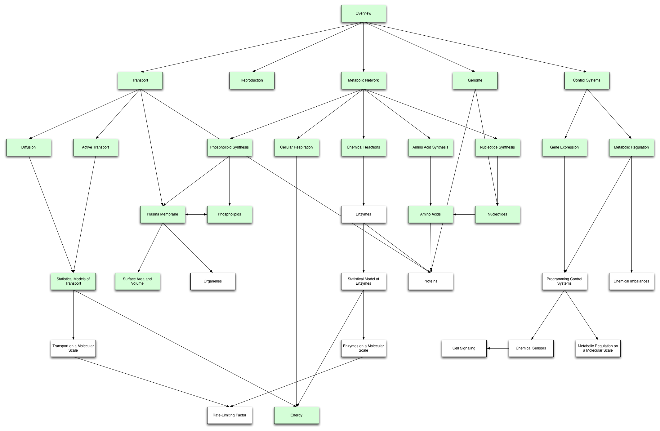
In Cell Biology 101, we are going to take you on a tour of the science and mathematical model behind Petri Dish. We are going to start by giving you a high level overview, and then you can decide where you’d like to drill down further by following the links.
The cell model behind Petri Dish is intended to be a first-order approximation. Instead of creating the most detailed and accurate cell model possible, our goal was to create a simple model that —
- includes:
- passive and active transport across plasma membranes,
- a complete metabolic network capable of cell growth and reproduction,
- player-designed genomes,
- player-designed organelles,
- reproduction through binary fission, and
- programmable control systems for autonomous homeostasis, response to stimuli, and cell differention;
- enables players to visualize mechanisms on a molecular scale;
- enables players to study their cells in colonies on a population scale;
- couples all of these mechanisms together so that complex behaviors emerge and can be analyzed and optimized; and
- encourages inquiry beyond the cell model itself.
High Level Overview
A cell is basically a bag of chemicals.
The bag surrounding the cell is called a plasma membrane. This membrane regulates the transport of molecules into and out of the cell.
As living organisms, cells are capable of growth and reproduction. This means that a cell must be capable of building all of the molecules that it needs from the nutrients it takes in. The set of chemical reactions that the cell uses to build these molecules is called a metabolic network.
Proteins are used to carry out most cell functions, including transporting molecules and catalyzing chemical reactions in the metabolic network. The proteins that a cell can build are encoded in the cell’s genome.
As living organisms, cells are also capable of homeostasis (regulating their own internal environment) and responding to stimuli. Cells perform these functions through gene expression (deciding which proteins to build and when) and regulation of the metabolic network (turning enzymes on and off).
Cells can reproduce by binary fission. In binary fission, a cell splits in two — creating a genetic duplicate of itself — and all of its molecules are divided evenly between the two resulting cells.

